
2021年工程车的机会来了!
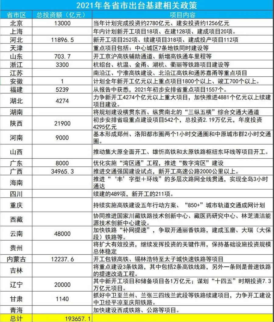
随着假期热度已过,各地区重点项目进入实施阶段。据不完全统计数据显示,全国已有27个省市区公布了2021年重点项目的投资规划,总投资额超19万亿元。全国各省市基建投资的扩大,这意味着工程自卸车极有可能再一次成为拉动市场销量的主要力量。
27省市出台基建相关投资政策
总额超19万亿元

(图片来源于网络)
从数据上来看,2021年开年基础设施建设的规模超过了2020年年初统计的基建获批金额。除此之外根据内燃机工业协会《中国内燃机工业销售月报》数据显示,1月工程机械用柴油机销量为10.06万台,同比增长71.85%,工程自卸车市场更加值得期待。卡友们马上就要迎来属于我们的春天了,福田瑞沃工程车也早已全面布局、创新引领,开发小型、轻型以及中重型工程车,实现国六产品的全面覆盖,全面满足各类工程建设场景和恶劣路况工程运输需求,任卡友们“策马奔腾”!

国六时代 “沃们”整装待发
01福田小金刚Q版国六自卸车

❖搭载东安122马力汽油发动机+东安变速箱,动力强劲、能拉快跑;
❖整车自重1.6T,满足国家蓝牌法规要求;整车高度1.95米,宽度1.55米,低货台,高通过性,走街串巷、畅行无忧;
❖标配电动门窗+中控锁等轿车化配置,驾乘舒适,适用于农副产品、废品废料、装修材料运输。
02福田小金刚C版国六自卸车

❖搭载全柴Q23发动机,动力强劲、高效快捷;
❖轻量化定制,装卸便捷,车高<2米,无论在城市街道,还是乡间地头都能灵活出入;
❖标配中控锁+电动门窗+电动助力+ABS,实用配置,应有尽有,适用于装修材料、建筑垃圾、市政工具、农村多功能运输等作业场景。
03福田瑞沃大金刚1国六自卸车

❖搭载德威D25动力,动力充足强劲;
❖轻量化定制,蓝牌合规,搭配主副一体高强度钢车架,1068铸造式后桥,铝镁合金、低密度非金属复合材料多处应用,自重轻强度高,超强承载、经济实用;
❖标配电动门窗+中控锁+遥控钥匙,ABS防抱死辅助制动系统、前盘后鼓式制动方式,行驶稳定、安全可靠,满足城建渣土和建筑垃圾等场景使用。
04福田瑞沃大金刚ES5(4x2)国六自卸车

❖搭载福康220/190马力、潍柴160/190马力+法士特8挡变速箱,黄金动力组合,还标配EBP多态节油开关,经济实用;
❖153后桥与发动机完美契合,传动效率大大提升,确保车辆承载性能更好;
❖2060宽体车身,采用液压减震座椅,还标配中控锁+电动门窗,空调选装多媒体+倒车影像,驾乘舒适、操控自如,适用于建材运输,城建渣土等工程用车市场。
05福田瑞沃大金刚ES5(6x2)国六自卸车

❖搭配潍柴220马力/玉柴240马力发动机+法士特10挡变速箱+等高齿后桥,国六黄金动力底盘,性能更优越;
❖后处理采用DOC+DPF+ASC+SCR组合,符合国六排放标准,节油效果出众;
❖驾驶室轿车化配置,采用经典四幅式方向盘,匹配了空调+电动门窗+中控锁等常用功能,方便自如;
❖轻量化上装设计,货箱采用610L高强度钢板,无缝焊接技艺打造,承载力更强,轻松适应各种复杂路况使用。
06福田瑞沃大金刚ES7(8x2/8x4)国六工程车

❖搭载玉柴6缸270大马力发动机+法士特10挡变速箱+457后桥,超强动力、能力爆棚,可适应多种工作环境,运送砂石料、建材、煤炭等货物轻而易举;
❖采用舒适气囊座椅+半浮车身,有效缓解疲劳,还标配空调+中控锁+电动门窗等轿车化配置,温馨舒适;可适应多种工作环境,运送砂石料、建材、煤炭等货物轻而易举;
❖超轻自重仅有9.5吨,整车高度满足2.8米限高和2.35米限宽需求,高调出行,来去自如。
福田瑞沃工程车
中国国六工程车领跑者
技术领先 产品可靠
以性能征服市场
为更多用户创造更大价值

发表评论 取消回复